Skip to content

JCE Group Gains ‘Made in Britain’ Accreditation – What Does This Mean?

JCE has over 30 years’ specialist experience in the design, manufacture, supply and installation...

20th Anniversary of the first Ex Solar Power Pod

This week marks a special occasion and milestone for the JCE team; 20 years...

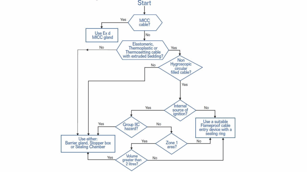
Useful information to assist engineers working in Hazardous (Ex) Areas – Part (1)

Flowchart for gland selection for Ex d apparatus Cable Systems:  Cables and apparatus should...

Greyhope Bay Community Project: ‘Dolphins at the Battery’.

Greyhope Bay is a sustainable and innovative project based in the heart of Aberdeen,...

JCE Energy Wins Seven-Figure Solar Power Contract

JCE Energy are delighted to announce the award of a £1.2 million contract for...

Interbrand Sdn Bhd Partnership

We are delighted to announce our recent partnership with Interbrand Sdn Bhd, experienced engineering, service...

Batch of 20 Status Indication Panels Manufactured

JCE have recently completed the manufacture of 20 x Status Indication Panels, used for...

JCE Group host Hybrid Powered BBQ

It’s been a busy month for the JCE team with a successful SPE Offshore...

Hybrid Powered BBQ

The team at JCE Energy have had an incredibly busy few weeks with SPE...

International Counter Terrorism Security Systems

JCE have recently completed the design and manufacture of Ex pzc Search Light Power...

Busy end to 2018

Busy day at JCE completing products before the Christmas break, including: 1 x ATEX...

Introducing the new Restricted Breathing Test Kit

The purpose of the innovative Restricted Breathing Test Kit is to carry out routine...

Get In Touch

JCE Group (UK) Ltd

Blackburn Business Park
Aberdeen, AB21 0PS
United Kingdom

JCE Energy Ltd

Blackburn Business Park
Aberdeen, AB21 0PS
United Kingdom

JCE (Europe) Ltd

East Way, Lee Mill Industrial Estate,
Ivybridge, Devon PL21 9LL
United Kingdom

JCE Group (Espania) SL

No. 1, Avenida Europa
San Eugenio Alto
38660 Adeje, Tenerife
Spain

Submit An Enquiry

Please enable JavaScript in your browser to complete this form.